乐刷非法人授权的结算账户确认书填写标准
为了方便乐刷通道非法人进件资料的提供,现通道已调整授权书填写模板,以下内容请知悉!
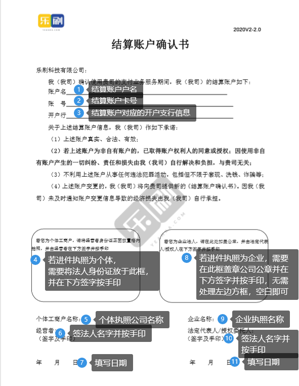
1、非法人收款提供的授权书将统一使用新版本为《结算账户确认书》。
2、如商户使用的是个体营业执照,确认书上方正文填好结算账户信息,左边方框放上营业执照上对应的法人身份证,并在下方签署法人姓名、公司名称、日期并按手印。右边方框无需处理,空白即可。
3、如果商户使用的是企业以及其它除个体以外的执照,确认书上面正文填好结算账户信息,右边方框内盖上公司公章,并在下方签署法人姓名,公司名称、日期并按手印。左边方框无需处理,空白即可。
4、附件:结算账户确认书

个体户填写示例图:

企业类型填写示例图:
